Installation
Assuming that you are all set up with a Julia and Jupyter, it is easy to install HarmonicBalance.jl, as we are registered in the Julia General registry. You can simply run the following command in the Julia REPL:
julia> using Pkg
julia> Pkg.add("HarmonicBalance")or
julia> ] # `]` should be pressed
julia> Pkg.add("HarmonicBalance")You can check which version you have installed with the command
julia> ]
julia> status HarmonicBalanceGetting Started
Let us find the steady states of an external driven Duffing oscillator with nonlinear damping. Its equation of motion is:
using HarmonicBalance, Plots
@variables α ω ω0 F t η x(t) # declare constant variables and a function x(t)
eom = d(x,t,2) + ω0^2*x + α*x^3 + η*d(x,t)*x^2 ~ F*cos(ω*t)
diff_eq = DifferentialEquation(eom, x)
add_harmonic!(diff_eq, x, ω) # specify the ansatz x = u(T) cos(ωt) + v(T) sin(ωt)
# implement ansatz to get harmonic equations
harmonic_eq = get_harmonic_equations(diff_eq)
fixed = (α => 1.0, ω0 => 1.0, F => 0.01, η => 0.1) # fixed parameters
varied = ω => range(0.9, 1.2, 100) # range of parameter values
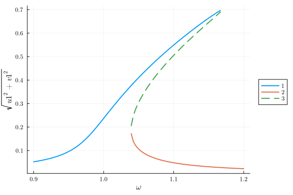
result = get_steady_states(harmonic_eq, varied, fixed)A steady state result for 100 parameter points
Solution branches: 3
of which real: 3
of which stable: 2
Classes: stable, physical, HopfThe obtained steady states can be plotted as a function of the driving frequency:
plot(result, "sqrt(u1^2 + v1^2)")
If you want learn more on what you can do with HarmonicBalance.jl, check out the tutorials. We also have collected some examples of different physical systems.
Setting Up Julia and Jupyter Notebooks
To ensure a smooth experience with our package, please follow these steps to set up Julia and Jupyter notebooks. Once these steps are completed, you can proceed to install and use our package seamlessly.
Download Julia: Visit the Julia Downloads page and download the latest stable release for your operating system.
Install Julia: Follow the installation instructions for your platform:
Open Julia and enter the package manager by typing
]in the Julia REPL.Add the
IJuliapackage, which integrates Julia with Jupyter:
add IJulia- Once installed, we need to install a Julia Jupyter kernel:
using IJulia
installkernel("4 threads", env=Dict("JULIA_NUM_THREADS"=>"4"))